首页
Home
介绍
Nav
党务
Nav
会员
Nav
联系我们
Contact Us
总会简介
总会章程
登记证书
党建工作
党员活动
会长单位
常务副会长单位
副会长单位
常务理事单位
理事单位
理事会
主席单位
副主席单位
监事单位
监事会
会员列表
会务活动
在线客服
在线客服
副标题
微信客服
工作时间
周一至周五 :8:00-17:30
联系方式
办公电话:0898-65229286
办公邮箱:zgcicc@126.com
资料下载
资料下载
副标题
《海南省商业总会简介(2025版)》.pdf
下载
天气信息
天气信息
副标题
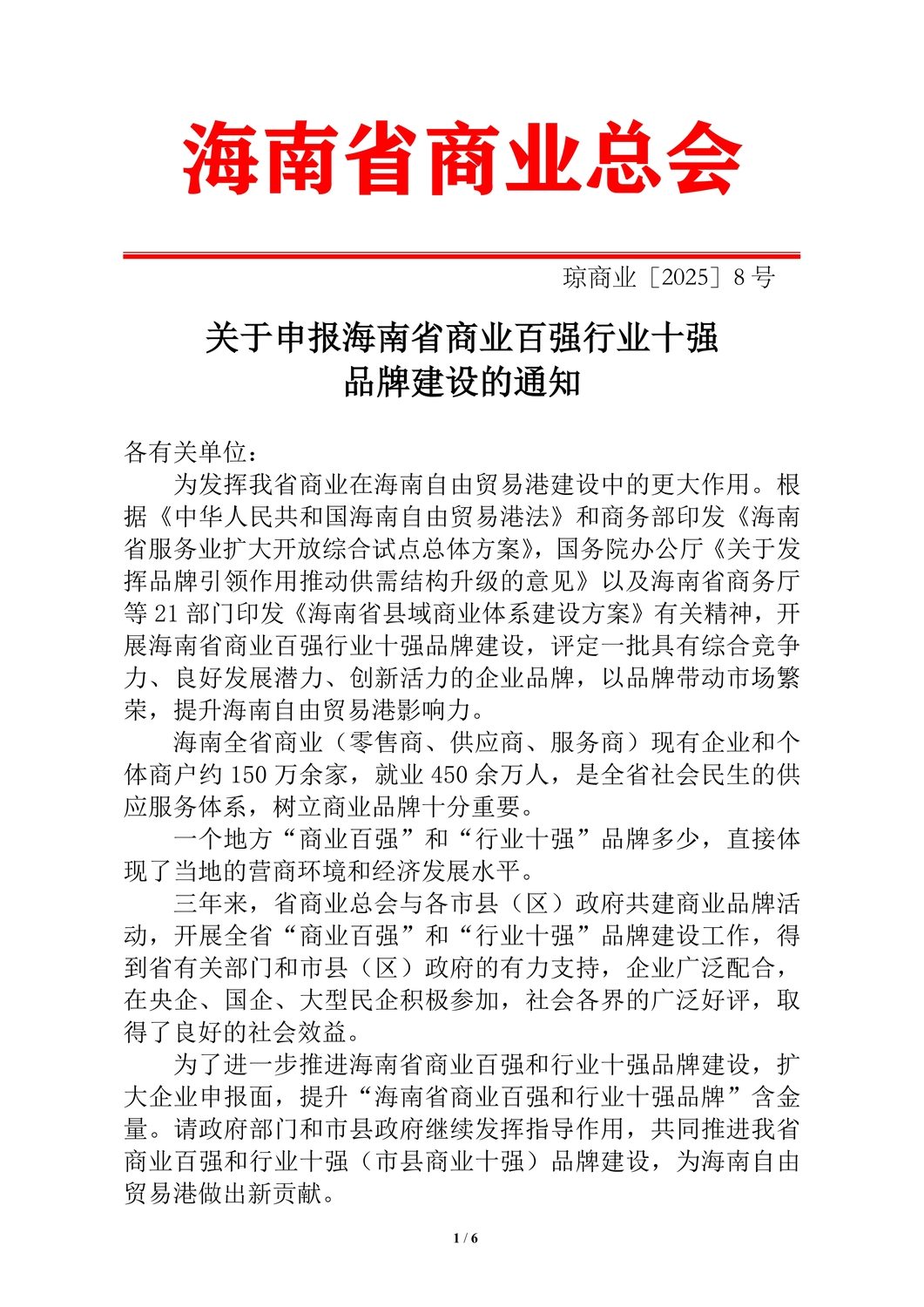
海南省商业总会
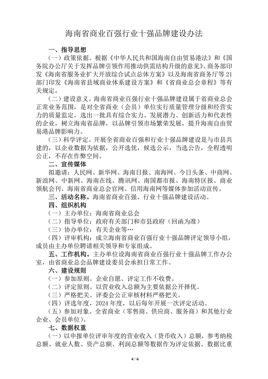
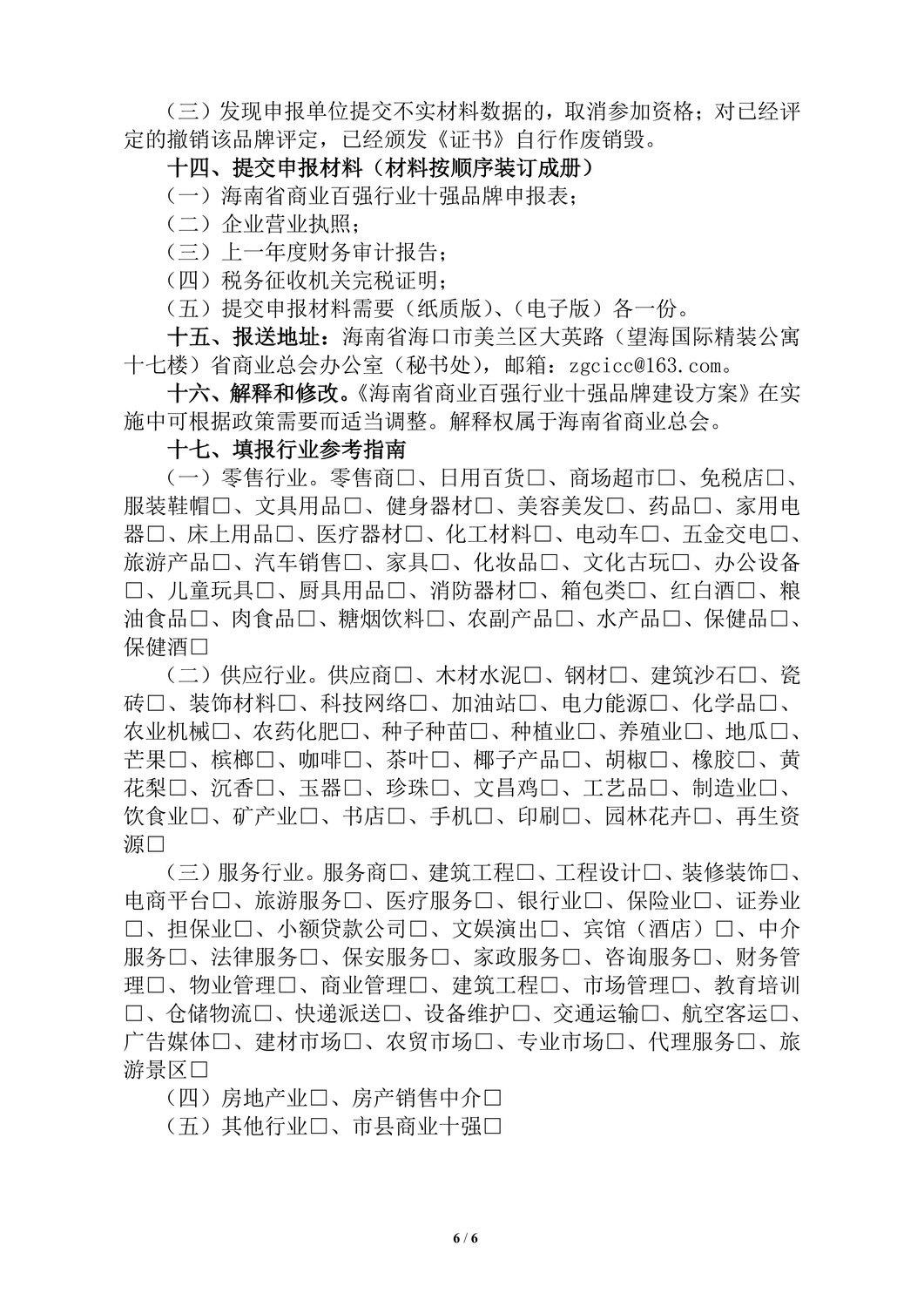
关于申报海南省商业百强、行业十强品牌的通知
二维码
2698
发表时间:2025-06-18 10:20
作者:省商业总会办公室
来源:海南省商业总会
附件下载(2):
2025+海南省商业百强行业十强品牌建设办法.pdf
2025+海南省商业百强行业十强品牌申报表.docx
上一篇
冯飞在昌江黎族自治县调研
下一篇
习近平致信祝贺全国青联十四届全委会全国学联二十八大召开强调:坚定正确政治方向深化改革创新 在党的旗帜下奋进新征程创造新业绩
文章分类:
总会要闻
商业百强
行业十强
分享到:
网站首页
总会介绍
总会业务
荣誉表彰
供应商名录
商业百强
信用认证
会展信息
放心消费
总会章程
政策法规
行业十强
申请入会
经济资信
新闻中心
会员列表
党务活动
领军人物
商业领航
商品信息
联系我们
诚信企业
商事调解
市场行情
总会简介
一一一一一一一一一一一一一一一一一一一一一一一一一一一一一一一一一一一一一一一一一一一一一一一一一一
一
一
办公电话:0898-65229261
邮箱:zgcicc@126.com
扫码关注公众号
联系方式
登录
记住我
(两周内免登录)
登录
注册>
其他账号登录:
◆
我的资料
◆
微信公众号
◆
留言
◆
查看手机网站
◆
回到顶部
◆